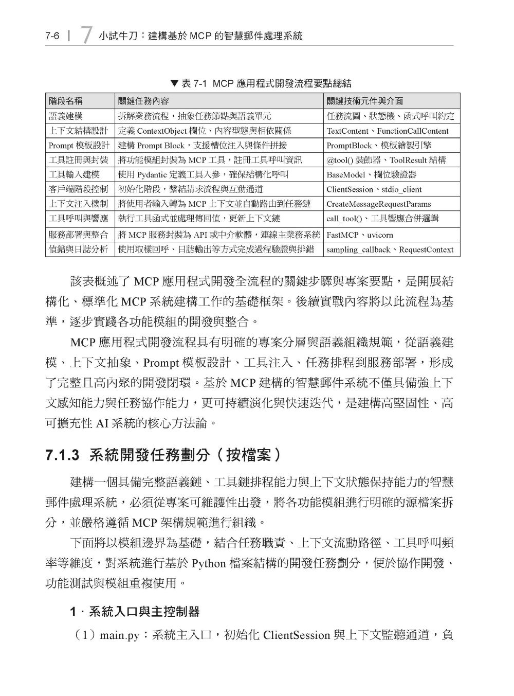
描述
內容簡介
| ★大模型上下文調度理論全解析
★MCP協定標準與互動規範詳解 ★DeepSeek平台API與SDK開發實務 ★多層級Context Object建模技術 ★任務導向Prompt合成流程設計 ★多模態上下文封裝與注入方法 ★MCP狀態機驅動控制架構實作 ★智慧郵件系統構建全流程範例 ★跨模組語義控制與狀態共享模式 ★開發工具鏈:模擬器、偵錯、Mock測試 ★複合代理系統專案實戰三例 ★兼顧專案實作與研究探討的標準參考 本書是深入探討大模型上下文管理技術的實戰型技術專著,針對MCP(Model Context Protocol)協定從架構設計、資料結構、互動語義到開發工具鏈全面剖析,為開發者提供一套可系統性複製的大模型應用開發方法論。書中不僅對上下文注入、多模態輸入處理、Prompt合成邏輯等複雜議題做出結構化解析,更基於DeepSeek開放平台實作一套可驗證、可擴充的智慧系統建構流程。無論是Context Object的巢狀結構與狀態快照、還是任務導向的Prompt拼接策略與多輪語義保持方法,皆有範例可循。書末三個大型專案包括AI劇本工坊、自演化議程系統與深夢指令生成器,更直接示範MCP協定在多元領域中的靈活應用與工程價值。適合有意進行智慧Agent開發、研究上下文協定架構或構建LLM應用平台的開發者、架構師與研究人員深入研讀。
本書共分為4部分9章,涵蓋MCP協定的原理、標準、開發方法與實踐專案。 第一章介紹大模型與上下文管理機制,包含Transformer結構、上下文表示方式及DeepSeek平台API。 第二章說明MCP的基本架構、上下文資料結構與狀態管理邏輯。 第三章整理MCP協定標準與訊息格式,涵蓋互動協定、錯誤碼、權限與安全設計。 第四章深入MCP與大模型的整合流程,包括Prompt注入、多模態處理與KV Cache對齊。 第五章說明開發工具鏈、SDK使用與本地偵錯技術。 第六章進入應用建構,介紹任務導向上下文組織、模組化設計與狀態控制流程。 第七章透過智慧郵件系統示範MCP應用開發的完整實作過程。 第八章擴展至多模態整合,處理圖像、音訊與表格型資料上下文注入。 第九章提供三個完整實戰專案,展示MCP協定在AI劇本、議程協作與夢境生成領域的應用能力。 |
作者簡介
| 淩峰 博士
長期從事機器學習、人工智慧、電腦視覺及大語言模型方向的研發與教學工作。專注於模型最佳化、訓練加速與資料驅動演算法設計,具備紮實的理論基礎與豐富的實踐經驗,主持及參與多項相關科研項目,致力於推動大模型及多模態技術在教學與產業中的實作應用。
王伊凝 就職於中國中科院成果孵化企業,演算法工程師。負責大數據分析演算法的研發,擅長使用人工智慧和機器學習技術解決複雜問題,精通PyTorch框架,致力於將先進的AI演算法應用於各類實際專案中,並推動技術創新與產業轉型。近些年積極參與大模型相關技術的研究與專案實踐,熟悉Agent與MCP的設計與實現,能夠高效協調多模組間的語義資訊傳遞與任務協作。 |
目錄
| 第 1 章 大模型原理及 MCP 開發基礎 1.1 大模型概述 1.1.1 從統計語言模型到 Transformer 架構 1.1.2 GPT 系列大模型簡介 1.1.3 DeepSeek 系列大模型簡介 1.1.4 其他主流大模型簡介 1.2 Transformer 模型架構詳解 1.2.1 自注意力機制 1.2.2 多頭注意力與殘差連線 1.2.3 位置編碼與序列建模 1.2.4 編碼器-解碼器結構 1.3 LLM 的輸入輸出機制與上下文表示 1.3.1 Tokenization 與 BPE 1.3.2 Prompt 與上下文快取 1.3.3 上下文視窗限制與擴充 1.3.4 KV Cache 技術 1.4 LLM 在應用中的典型介面模式 1.4.1 Completion 與 Chat 模型 API 介面 1.4.2 流式響應協定 1.4.3 函式呼叫 1.5 DeepSeek 開發基礎 1.5.1 DeepSeek API 呼叫規範 1.5.2 API 基礎開發模式 1.6 本章小結 第 2 章 MCP 的基本原理
第 3 章 MCP 協定標準與規範系統
第 4 章 MCP 與大模型的互聯機制
第 5 章 MCP 開發環境與工具鏈
第 6 章 MCP 應用程式開發進階
第 7 章 小試牛刀:建構基於 MCP 的智慧郵件處理系統
第 8 章 MCP 與多模態大模型整合
第 9 章 開發進階:複合代理開發實戰 |
序
| 隨著大語言模型(LLM)能力的不斷提升,如何更高效、可控、可重複使用地組織與管理上下文,已成為智慧系統研發中的核心問題。傳統的Prompt工程雖然靈活,但缺乏結構化表達與可拓展機制,難以支援複雜的任務狀態建模與多輪上下文維護。
在此背景下,模型上下文協定(Model Context Protocol,MCP)應運而生。作為新一代上下文互動協定,MCP以結構化上下文語義為核心,透過協定層解耦模型與應用邏輯,為智慧系統建構帶來新的正規化革新。 MCP的出現不僅推動了上下文管理方式的創新,也使得智慧系統能夠在更加複雜和動態的環境中高效運作。它能夠清晰劃分和管理不同任務之間的上下文資訊,從而更進一步地支援多輪對話、狀態追蹤和任務協作等功能。 MCP的應用場景極為廣泛,涵蓋了智慧幫手、企業知識管理、自動化客服、醫療診斷系統等領域。在這些領域中,MCP透過提供結構化和可擴充的上下文管理框架,極大地提升了智慧系統的靈活性、可控性和適應能力。 本書旨在系統闡述MCP的技術原理、協定機制與專案實踐,結合DeepSeek大模型平臺的能力,提供從底層協定設計到專案部署的全流程實戰路徑。本書共9章,結構上分為基礎理論、協定規範、開發工具鏈、應用建構4大部分,具體介紹如下: 第1章和第2章為技術基礎部分,涵蓋Transformer、LLM上下文機制與MCP協定核心原理,幫助讀者建立關於“大模型上下文排程系統”的整體認知。 第3~5章深入介紹MCP的結構標準、互動協定、安全機制、SDK使用方式及開發偵錯工具,重點解析Context Object的層級結構、狀態快照與Prompt合成流程,為專案實現打下堅實基礎。 第6~8章進入應用程式開發階段,聚焦於面向任務的上下文組織方法、狀態驅動的控制邏輯、多模態輸入封裝技術與智慧郵件處理系統的建構模式,全面展示MCP協定在複雜任務場景中的實踐方式與實踐要點。 第9章以DeepSeek平臺為基礎,提供3個專案級實戰專案,包括人格共創AI劇本工坊、自演化智慧議程會議系統與深夢編導器,助力讀者理解MCP在多元領域的可拓展性與專案價值。 本書寫作過程中,嚴格參照MCP官方協定檔案、API說明、SDK工具與DeepSeek開放平臺技術規範,確保內容嚴謹,程式可執行,層次清晰,技術先進。除技術詳解外,書中大量可重複使用的開發模式與上下文組織模板,力圖為讀者建構一套可實踐、可擴充、可維護的大模型開發方法論。 本書適合大模型平臺開發者、Agent系統建構者、自然語言處理工程師,以及有志於深入理解MCP協定與大模型互動機制的科學研究人員。透過本書,讀者不僅能夠全面掌握MCP的原理與實現,還能透過實戰案例和技術細節,提升解決實際問題的能力,最終建構具備真實專案價值的智慧系統,為下一代人工智慧平臺的開發奠定堅實基礎。
如果讀者在學習本書的過程中遇到問題,可以傳送電子郵件至booksaga@126.com,郵件主題為「MCP協定與AI Agent開發:標準、應用與實現。」 由於編者水準有限,書中難免存在疏漏之處,敬請讀者們和業界專家批評指正。
作 者 2025年 |





















