特價 -20%

Python運算思維: Google Colab x Gemini AI – 「零基礎」x「高效率」學「程式設計」DM2595

原始價格:NT$790。目前價格:NT$632。

出版商 深智數位股份有限公司
出版日期 2025年12月05日
語言 繁體中文
頁數 672
ISBN 9786267757550

Add to Wishlist
貨號: DM2595 Categories: ,

描述

內容簡介

Python 運算思維

Google Colab x Gemini AI

零基礎 + 高效率 程式設計

內容簡介

★★★★★【國內第1本Gemini AI輔助學習Python】★★★★★

★★★★★【Google Colab x Gemini AI助攻】★★★★★

★★★★★【Gemini API設計智慧客服系統】★★★★★

 

本書特色如下

☆ Gemini AI程式除錯(Debug)、註解、重構和重寫程式的應用。

★ 完整的解說機器學習數學原理和演算法。

☆ 用Gemini API設計「智慧客服系統」。

★ 提供「Google Colab的ipynb檔案」與「一般的py檔案」兩種程式。

本書用約700個一般實例與程式實例,同時使用ChatGPT輔助學習,講解了下列知識:

科技與人工智慧知識融入內容

☆ 完整Python語法

串列、元組、字典、集合

☆ 經緯度計算城市間的距離

數學方法計算圓週率

☆ 生成式generator

函數與類別設計

☆ 設計與使用自己的模組、使用外部模組

中文Windows預設cp950與國際通用utf-8格式的檔案讀寫

☆ 程式除錯與異常處理

正則表達式

☆ 影像處理

Numpy

☆ CSV文件

2D ~ 3D的Matplotlib中英文靜態與動態圖表繪製

☆ 網路爬蟲

人工智慧破冰之旅

☆ 迴歸分析

機器學習使用scikit-learn入門

☆ 使用Gemini API設計「智慧客服中心

 

讀者最值得閱讀本書的十大理由

①從零開始的運算思維訓練

第 1 章從 Computational Thinking、Python 起源、語言演化一路講解,讓初學者打好電腦科學與邏輯基礎。

②完整且紮實的 Python 語法入門到進階

從變數、資料型態、字串、串列、迴圈、集合、字典,到函數、類別、模組,內容涵蓋所有核心語法,是最適合初學者的系統化教材。

③每章皆搭配大量實例,學得會、用得到

例如 BMI、房貸、經緯度距離、凱薩密碼、單字統計、影像處理、成績系統、夏令營、動畫等真實專案,全面強化讀者實作能力。

Gemini AI 系列深度整合,全書都有 AI 助教陪學

幾乎每章都有「Gemini AI 輔助程式設計」單元,協助:

◎產生程式碼

◎除錯

◎重構程式

◎解釋程式邏輯

本書是傳統 Python 教學 x AI 學習流程的最佳融合。

⑤完整示範 Google Colab 雲端 Python 開發

附錄 C 教你:建立雲端資料夾、編輯區操作、檔案管理、執行 Colab Notebook、下載結果等,完全不用本機安裝。

⑥帶領讀者從資料分析一路邁向 AI 應用

後半部內容從 CSV 處理、Excel 整合、詞雲、圖表、爬蟲、資料可視化,一直到:

◎迴歸分析

◎機器學習(KNN、Decision Tree、Random Forest)

◎資料預測

是一本「從基礎程式 → AI 入門」的完整學習路線。

⑦圖像處理、影像編輯深入易懂

Pillow 影像處理章節(裁切、合成、濾鏡、繪圖、中文字型處理),是 Python 初學者最需要但書籍中最少見的完整範例。

⑧以專案為核心設計,讀完就能做作品

全書 20+ 專題:

◎星座下載爬蟲

◎CIA 情報員訊息替換

◎雞兔同籠

◎動態動畫(sin 波、移動球)

◎幾何資料的物件導向應用

全部都是讀者能直接使用、修改、創作的實務案例。

⑨提供大量附錄與教學資源

附錄 A ~ G 包含:

◎Python 安裝

◎模組安裝

◎20 章練習題(是非與選擇)

◎RGB 色碼表

◎ ASCII 表

◎ 專有名詞索引

讓讀者查詢、複習、考證無縫銜接。

⑩一本書讓你掌握:Python + AI + Colab + 資料分析 + 影像處理 + 機器學習

本書橫跨初學者到進階者需要的所有內容,特別適合:

◎ 程式新手

◎ AI 時代想補強程式能力的讀者

◎ 大專學生

◎ 職場工程師/資料分析師入門

◎ 想用 AI 快速學 Python 的所有人

這不是一本「只有語法」的教科書,而是一套完整的學習系統。

 

作者簡介

洪錦魁

畢業於明志工專(現今明志科技大學),跳級留學美國University of Mississippi計算機系研究所。

2023年和2024年連續2年獲選博客來10大暢銷華文作家,多年來唯一電腦書籍作者獲選,也是一位跨越電腦作業系統與科技時代的電腦專家,著作等身的作家,下列是他在各時期的代表作品。

DOS時代:「IBM PC組合語言、Basic、C、C++、Pascal、資料結構」。

Windows時代:「Windows Programming 使用C、Visual Basic」。

Internet時代:「網頁設計使用HTML」。

大數據時代:「R 語言邁向Big Data之路、Python王者歸來」。

AI時代:「機器學習數學、微積分 + Python實作」、「AI視覺、AI之眼」。

通用AI時代:「ChatGPT、Copilot、無料AI、AI職場、AI行銷、AI影片、AI賺錢術」。

Vibe Coding 時代:「寫程式的 AI 戰友 – VS Code x GitHub Copilot」。

第 1 本「多模態 AI - ChatGPT 5」、「Nano Banana 藝術宇宙」作者。

作品曾被翻譯為簡體中文、馬來西亞文,英文,近年來作品則是在北京清華大學台灣深智同步發行。

他的多本著作皆曾登上天瓏、博客來、Momo電腦書類,不同時期暢銷排行榜第1 名,他的著作特色是,所有程式語法或是功能解說會依特性分類,同時以實用的程式範例做說明,不賣弄學問,讓整本書淺顯易懂,讀者可以由他的著作事半功倍輕鬆掌握相關知識。

 

目錄

1 章 基本觀念

1-1 運算思維(Computational Thinking)

1-2 認識Python

1-3 Python 的起源

1-4 Python 語言發展史

1-5 變數 - 靜態語言與動態語言

1-6 系統的安裝與執行

1-7 程式註解(comments)

1-8 Python 彩蛋(Easter Eggs)

1-9 Gemini AI 輔助程式設計

 

2 章 認識變數與基本數學運算

2-1 用Python 做計算

2-2 認識變數(variable)

2-3 認識程式的意義

2-4 認識註解的意義

2-5 變數的命名原則

2-6 基本數學運算

2-7 指派運算子

2-8 Python 的多重指定(Multiple Assignment) . 2-11

2-9 Python 的列連接(Line Continuation)

2-10 專題:複利計算/ 計算圓面積與圓周長

2-11 Gemini AI 輔助程式設計

 

3 章 Python 的基本資料型態

3-1 type( ) 函數

3-2 數值資料型態

3-3 布林值資料型態

3-4 字串資料型態

3-5 字串與字元

3-6 專題:地球到月球時間計算/ 計算座標軸2 點之間距離

3-7 Gemini AI 輔助程式設計

 

4 章 基本輸入與輸出

4-1 Python 的輔助說明help( )

4-2 格式化輸出資料使用print( )

4-3 資料輸入input( )

4-4 處理字串的數學運算eval( )

4-5 列出所有內建函數dir( )

4-6 專題:溫度轉換/ 房貸問題/ 經緯度距離/ 雞兔同籠

4-7 ChatGPT 輔助學習

 

5 章 程式的流程控制

5-1 關係運算子

5-2 邏輯運算子

5-3 if 敘述

5-4 if ⋯ else 敘述

5-5 if ⋯ elif ⋯ else 敘述

5-6 Python 的 match-case 流程控制

5-7 專題:BMI/ 火箭升空/ 閏年

5-8 Gemini AI 輔助程式設計

 

6 章 串列(List)

6-1 認識串列(list)

6-2 Python 物件導向觀念與方法

6-3 串列元素是字串的常用方法

6-4 增加與刪除串列元素

6-5 串列的排序

6-6 進階串列操作

6-7 串列內含串列

6-8 串列的賦值與切片拷貝

6-9 再談字串

6-10 in 和not in 運算式

6-11 enumerate 物件

6-12 專題:大型串列/ 認識凱薩密碼

6-13 Gemini AI 輔助程式設計

 

7 章 迴圈設計

7-1 基本for 迴圈

7-2 range( ) 函數

7-3 進階的for 迴圈應用

7-4 while 迴圈

7-5 enumerate 物件使用for 迴圈解析

7-6 專題:成績系統/ 圓周率/ 國王的麥粒/ 電影院劃位

7-7 Gemini AI 輔助程式設計

7-8 Gemini 輔助程式除錯(Debug)

7-9 Gemini 重構程式

 

8 章 元組(Tuple)

8-1 元組的定義

8-2 讀取元組元素

8-3 遍歷所有元組元素

8-4 元組切片(tuple slices)

8-5 方法與函數

8-6 串列與元組資料互換

8-7 其它常用的元組方法

8-8 enumerate 物件使用在元組

8-9 使用zip( ) 打包多個物件

8-10 製作大型的串列– 元素是元組

8-11 元組的功能

8-12 專題:認識元組/ 基礎統計應用

8-13 Gemini AI 輔助程式設計

 

9 章 字典(Dict)

9-1 字典基本操作

9-2 遍歷字典

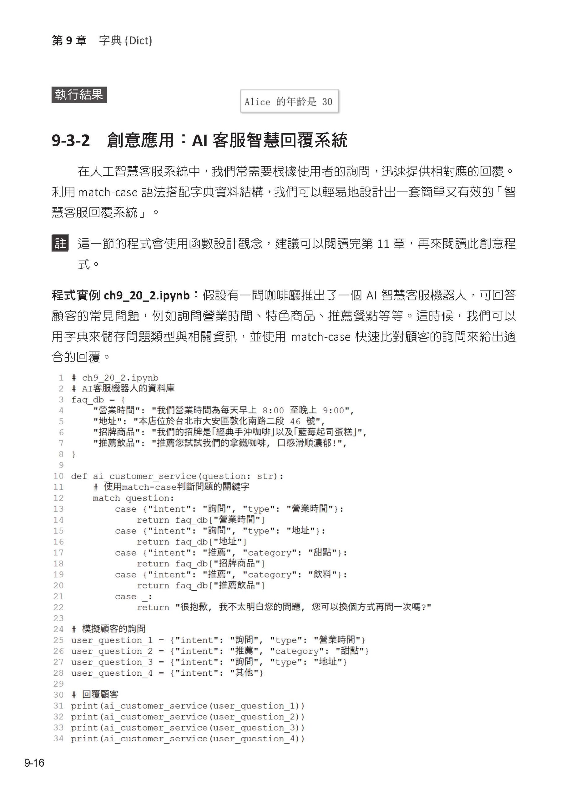
9-3 match-case 與字典的結合

9-4 字典內鍵的值是串列或字典

9-5 字典常用的函數和方法

9-6 製作大型的字典資料

9-7 專題:單字出現次數/ 字典生成式/ 星座/ 凱薩密碼

9-8 Gemini AI 輔助程式設計

 

10 章 集合(Set)

10-1 建立集合

10-2 集合的操作

10-3 適用集合的方法

10-4 適用集合的基本函數操作

10-5 專題:夏令營程式/ 程式效率/ 集合生成式/ 雞尾酒實例

10-6 Gemini AI 輔助程式設計

 

11 章 函數設計

11-1 Python 函數基本觀念

11-2 函數的參數設計

11-3 函數傳回值

11-4 呼叫函數時參數是串列

11-5 傳遞任意數量的參數

11-6 遞迴式函數設計recursive

11-7 區域變數與全域變數

11-8 匿名函數lambda

11-9 pass 與函數

11-10 專題:單字次數/ 質數/Fibonacci/ 歐幾里德演算法

11-11 Gemini AI 輔助程式設計

 

12 章 類別– 物件導向的程式設計

12-1 類別的定義與使用

12-2 類別的訪問權限 – 封裝(encapsulation)

12-3 類別的繼承

12-4 多型(polymorphism)

12-5 多重繼承

12-6 專題:幾何資料的應用

12-7 Gemini AI 輔助程式設計

 

13 章 設計與應用模組

13-1 將自建的函數儲存在模組中

13-2 應用自己建立的函數模組

13-3 將自建的類別儲存在模組內

13-4 應用自己建立的類別模組

13-5 隨機數random 模組

13-6 時間time 模組

13-7 系統sys 模組

13-8 keyword 模組

13-9 日期calendar 模組

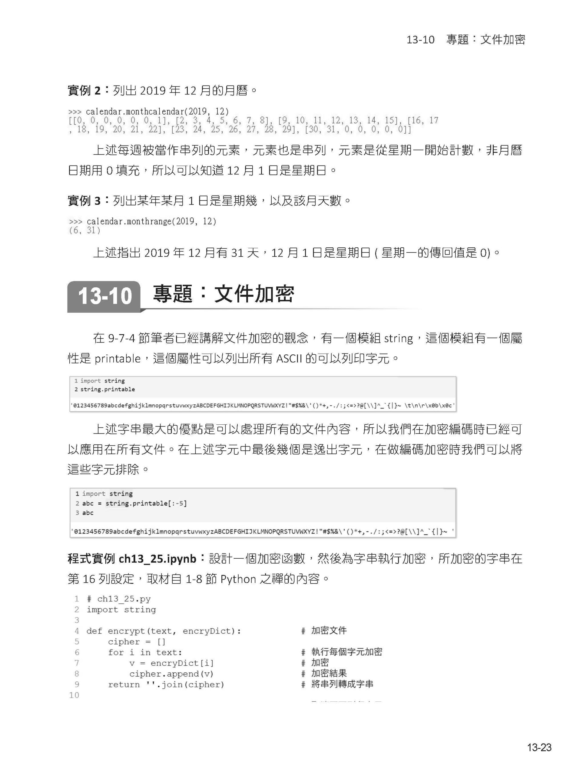
13-10 專題:文件加密

13-11 Gemini AI 輔助程式設計

 

14 章 檔案讀取與寫入

14-1 開啟檔案open( )

14-2 讀取檔案

14-3 寫入檔案

14-4 讀取和寫入二進位檔案

14-5 認識編碼格式encoding

14-6 Gemini AI 輔助程式設計

 

15 章 程式除錯與異常處理

15-1 程式異常

15-2 設計多組異常處理程序

15-3 丟出異常 - raise

15-4 程式除錯的典故

15-5 Gemini AI 輔助程式設計

 

16 章 正則表達式Regular Expression

16-1 使用Python 硬功夫搜尋文字

16-2 正則表達式的基礎

16-3 更多搜尋比對模式

16-4 正則表達式的特殊字元

16-5 專題:搶救CIA 情報員 - sub( ) 方法

16-6 Gemini AI 輔助程式設計

 

17 章 用Python 處理影像檔案

17-1 認識Pillow 模組的RGBA

17-2 Pillow 模組的盒子元組(Box tuple)

17-3 影像的基本操作

17-4 影像的編輯

17-5 裁切、複製與影像合成

17-6 影像濾鏡

17-7 在影像內繪製圖案

17-8 在影像內填寫文字

17-9 Gemini AI 輔助程式設計

 

18 章 詞雲設計

18-1 Python Shell 環境 - 安裝wordcloud

18-2 我的第一個詞雲程式

18-3 建立含中文字詞雲結果失敗

18-4 建立含中文字的詞雲

18-5 進一步認識jieba 模組的分詞

18-6 建立含圖片背景的詞雲

18-7 Gemini AI 輔助程式設計

 

19 章 使用Python 處理CSV 文件

19-1 建立一個CSV 文件

19-2 用記事本開啟CSV 檔案

19-3 csv 模組

19-4 讀取CSV 檔案

19-5 寫入CSV 檔案

19-6 Python 與Microsoft Excel

19-7 Gemini AI 輔助程式設計

 

20 章 數據圖表的設計

20-1 認識matplotlib.ipynbplot 模組的主要函數 20-2

20-2 繪製簡單的折線圖plot( )

20-3 繪製散點圖scatter( )

20-4 Numpy 模組基礎知識

20-5 色彩映射color mapping

20-6 繪製多個圖表

20-7 建立畫布與子圖表物件

20-8 長條圖的製作bar( )

20-9 圓餅圖的製作pie( )

20-10 設計2D 動畫

20-11 專題:數學表達式/ 輸出文字/ 圖表註解

20-12 Gemini AI 輔助程式設計

 

21 章 網路爬蟲自動化資料蒐集與整合

21-1 下載網頁資訊使用requests 模組

21-2 檢視網頁原始檔

21-3 解析網頁使用BeautifulSoup 模組

21-4 網路爬蟲實戰 – 12 星座圖片下載

 

22 章 人工智慧破冰之旅

22-1 將畢氏定理應用在性向測試

22-2 電影分類

 

23 章 迴歸分析基礎觀念

23-1 相關係數(Correlation Coefficient)

23-2 建立線性迴歸模型與數據預測

23-3 二次函數的迴歸模型

23-4 Gemini AI 輔助程式設計

 

24 章 機器學習使用scikit-learn 入門

24-1 網路購物數據調查

24-2 使用scikit-learn 模組計算判定係數

24-3 預測未來值

24-4 人工智慧、機器學習、深度學習

24-5 認識scikit-learn 數據模組datasets

24-6 監督學習 – 線性迴歸

24-7 scikit-learn 產生數據

24-8 常見的監督學習分類器

24-9 無監督學習 – 群集分析

24-10 Gemini AI 輔助程式設計

 

25 章 設計 Gemini 版的智慧客服系統

25-1 系統概念與設計架構

25-2 取得 Gemini API Key

25-3 我的第1 個Gemini 金鑰程式

25-4 Gemini 智慧問答小幫手

25-5 設計智慧客服系統

25-6 Gemini AI 模型比較

 

附錄C 使用Google Colab 雲端開發環境

C-1 進入Google 雲端

C-2 建立雲端資料夾

C-3 進入Google Colab 環境

C-4 編寫程式

C-5 掌握Google Colab 檔案操作

C-6 檔案/ 下載

C-7 認識「.ipynb」的本質

C-8 認識編輯區

C-9 筆記本內有多個儲存格

C-10 Gemini AI 輔助Python 程式設計

 

附錄D  指令、函數、方法與專有名詞索引

 

附錄A: 安裝與執行Python( 電子書):5 頁

附錄B: 安裝第三方模組( 電子書):4 頁

附錄C: 使用Google Colab 雲端開發環境

附錄D: 指令、函數與專有名詞索引

附錄E: RGB 色彩表( 電子書):5 頁

附錄F: Python 運算思維前20 章是非題與選擇題檔案第5 版( 電子書):36 頁

附錄G: ASCII 碼值表( 電子書):1 頁

 

在 AI 與程式設計融合的時代,學習 Python 不只是學語法,更是學會與人工智慧共同思考的能力。透過 Gemini AI 的輔助,我們能以自然語言理解程式、解構邏輯、創造應用,讓學習更直覺、更具啟發性。

本書正是在這樣的理念下誕生,以「Gemini AI 為學習夥伴」,帶領讀者用全新的方式探索 Python 的世界。Python 語法靈活多變,筆者以「完整程式實例教學」為核心,將每個語法概念轉化為可操作的範例,幫助學生在理解與應用之間建立橋樑。

全書共收錄約 700 個一般實例與程式實例,從基礎語法到人工智慧應用,逐步引導讀者掌握 Python 的邏輯思維與開發精神。主要內容包含:

►科技與人工智慧知識融入教學

►完整 Python 語法與實務操作

►串列、元組、字典、集合的應用

►經緯度計算城市間距離

►數學方法計算圓週率

►生成式(generator)與遞迴思維

►函數與類別設計

►自訂模組與外部模組整合

►中文 Windows cp950 與 UTF-8 編碼檔案讀寫

►程式除錯與異常處理

►正則表達式的資料比對

►影像處理與 Numpy 運算

►CSV 文件操作

►Matplotlib 靜態與動態圖表繪製(含中英文)

►網路爬蟲實務

►人工智慧破冰之旅

►迴歸分析與統計入門

►使用 scikit-learn 進行機器學習基礎實作

►應用 Gemini AI 設計「智慧客服中心」專案

所有程式範例皆提供 Google Colab 的「.ipynb 檔案」與「一般 .py 檔案」兩種版本,讓學習不再受限於環境,輕鬆上雲端、立即執行。希望這本書不僅能成為你學習Python 的起點,也能讓你在與 AI 共學的過程中,看見未來科技的無限可能。

寫過許多的電腦書著作,本書沿襲筆者著作的特色,程式實例豐富,相信讀者只要遵循本書內容必定可以在最短時間精通Python 設計,編著本書雖力求完美,但是學經歷不足,謬誤難免,尚祈讀者不吝指正。

洪錦魁2025/11/15

編號:309/359/500

jiinkwei@me.com

 

教學資源說明

本書所有習題實作題約199 題均有習題解答,如果您是學校老師同時使用本書教學,歡迎與本公司聯繫,本公司將提供完整的習題解答。

讀者資源說明

請至本公司網頁www.deepwisdom.com.tw 下載本書程式實例,以及電子書檔案,內容細項如下:

附錄A:安裝與執行Python( 電子書)

附錄B:安裝第三方模組( 電子書)

附錄C:可以參考書籍內容

附錄D:指令、函數、方法與專有名詞索引

附錄E:RGB 色彩表( 電子書)

附錄F:Python 運算思維前20 章是非題與選擇題檔案 ( 電子書)

附錄G:ASCII 碼值表( 電子書)

另外,讀者也可以從「讀者資源」獲得本書的偶數題習題解答。

額外資訊

出版商

深智數位股份有限公司

出版日期

2025年12月05日

語言

繁體中文

頁數

672

ISBN

9786267757550